南宁市公积金管理中心
咨询电话:0771-12329
办公地址:南宁市兴宁区济南路23号
工作时间:周一至周五(法定节假日除外)上午9:00—12:00,下午13:00—17:00
| 住房公积金月缴存额(元): |
1111
|
| 补充住房公积金月缴存额(元): |
1111
|
| 类型 | 等额本息 | 等额本金 |
|---|---|---|
| 每月还款(元/月) |
每月递减(元)
|
|
| 按揭年数 | ||
| 利息总额(元) | ||
| 贷款金额(元) | ||
| 还款总额(元) |
热线查询电话:12329
查询时间人:工服务电话:工作日9:00—17:00;自动语音服务:24小时
查询项目:公积金汇缴、账户余额、支取、贷款等方面的账户信息。
南宁市住房公积金管理中心
地址:南宁市怡宾路6号自治区政务服务中心二楼
青秀营业部:
经管理中心授权,负责青秀辖区内住房公积金归集、回拨、管理和住房公积个人住房贷款的发放、管理和回收工作。
地址:南宁市竹塘路6-11号,华盛小区2号楼一、二层
电话:5709242
宾阳县管理部:南宁市宾阳县宾州镇广场新区商业城西排11、12号一楼2号窗口。
武鸣管理部:南宁市武鸣区欢歌路12号金域华府小区2栋5-7号铺面(金域华府售楼部旁)一楼5、7、8号窗口。
江南营业部:南宁市淡村路5号大院内一楼3-8号窗口。
横县管理部:南宁市横县茉莉花大道龙池新城龙翔苑(新工商局正对面)二楼3号窗口。
邕宁营业部:南宁市邕宁区红星路35号金星小区办公楼一楼1、2、4号窗口。
上林管理部:上林县进城大道(工商局集资楼旁/武装部新址附近)一楼2号窗口。
良庆营业部:南宁市良庆区玉洞大道33号南宁市民中心D座5楼504-507号窗口;
兴宁营业部:南宁市兴宁区济南路23号一楼1-5号窗口。
青秀营业部:南宁市青秀区长湖路18号中天世纪花园A区一层19-1号和A区二层3-7号窗口。
隆安县管理部:南宁市隆安县城厢镇泰安街102号一楼1-3号窗口。
西乡塘营业部:南宁市科园大道东五路6号南宁市政务服务中心科园分中心四楼10、11号窗口。
马山管理部:马山县白山镇富群路中段(马山县水产畜牧局对面)一楼1-3号窗口。
缴存单位和个人的住房公积金缴存比例为12%。企业可在5%-12%(取整数值)范围内根据自身实际情况自主调整确定住房公积金缴存比例;我市机关事业单位聘用人员住房公积金缴存比例由各级财政根据自身财力在5%-12%(取整数值)范围内确定。
缴存单位和个人的住房公积金缴存比例为12%。企业可在5%-12%(取整数值)范围内根据自身实际情况自主调整确定住房公积金缴存比例;我市机关事业单位聘用人员住房公积金缴存比例由各级财政根据自身财力在5%-12%(取整数值)范围内确定。
1.城镇最低生活保障提取
2.家庭成员患重大疾病提取
3.销户提取
4.租房提取
5.既有住宅加装电梯提取
6.建造、翻建、大修自住住房提取
7.偿还购建自住住房贷款提取
8.购买自住住房提取
1.身份证原件;
2.住房公积金联名卡或已在公积金管理中心进行绑定的本人I类银行卡;
3.根据不同情形,还需提供一下材料:
南宁城镇最低生活保障提取指南
南宁家庭成员患重大疾病提取公积金指南
南宁公积金销户提取办理指南
南宁租房提取公积金办理指南
南宁住宅加装电梯提取公积金办理指南
南宁建造、翻建、大修自住住房提取公积金指南
南宁偿还购建自住住房贷款提取公积金指南
南宁公积金购房提取办理指南
购买自住住房提取:
同一套房屋所有提取人的提取总额不超过该房实际已支付的价款。属分期付款的,可根据购房合同(协议)的付款约定分次提取,每年可提取一次,每次提取额不超过未提取期间支付的房款。
偿还购建自住住房贷款提取:
同一住房贷款所有提取人每次提取额不得超过未提取期间已偿还的贷款本息之和。以第三套房(及以上)申请提取的,提取额度计算起始时间为2015年5月(房屋套数以已办理提取使用住房公积金的房屋套数来计算)。
租房提取:
1.租赁商品住房额度:从2019年4月1日起,每人可提取的最高限额为720元/月(之前仍按480元/月计算),每年可提取1次,当年未提取的,可累计计算。
2.租赁公租房(廉租房)额度:每次提取额不得超过未提取期间实际支付的租金总额。
建造、翻建、大修自住住房提取:
1.建造、翻建房提取额度:同一套房屋所有提取人的提取总额不超过建房的实际支出额。
2.大修房提取额度:同一套房屋所有提取人的提取总额不超过合同价。
既有住宅加装电梯提取:
所有提取人可提取的总额不超过实际支付的电梯加装费用总额。申请提取时,个人住房公积金账户余额少于可提取金额的,不足部分不予以补提。已使用住宅专项维修资金、房改售房款及财政资金补贴支付住宅加装电梯费用的部分,不计入提取额度。
销户提取:
可一次性提取职工住房公积金的全部存储本息,同时注销其个人账户。
家庭成员患重大疾病提取:
提取总额不超过当年住院费用自付部分。
城镇最低生活保障提取:
同一低保户内的所有缴存人每年提取的总额不超过最近一年实际领取最低生活保障金的总额。
普通商品房、经济适用住房、限价房提取:
一、从贷款申请时往前推算,连续12个月(含)以上按时足额缴存住房公积金,且最后一次缴存月份距离申请当月不超过两个月。
二、具有稳定的职业和收入,有按期偿还贷款本息的能力,信用状况良好。
三、有合法有效的购房合同或协议。购买一手住房的,应在不动产预告登记一年内提出贷款申请;购买二手住房的,应在取得不动产权证一年内提出贷款申请;建造住房的,应在取得有关部门的批准文件并建造一层(含)房屋主体以上至房屋竣工的一年内提出贷款申请;商业贷款转公积金贷款的,取得不动产权证后即可提出贷款申请。
四、借款申请人及其家庭在南宁市行政区域范围内只拥有一套住房,且该住房建筑面积在120平方米(含)以内的,允许其在购买建筑面积为144平方米(含)以内的第二套住房时申请使用住房公积金个人住房贷款。
五、借款申请人及其家庭已使用一次住房公积金个人住房贷款并已结清的,目前无房或所拥有的唯一住房建筑面积在120平方米(含)以内的,允许其在购买建筑面积为144平方米(含)以内的住房时再次申请使用住房公积金个人住房贷款。
集资房、市场化运作房、危旧房改造住房贷款条件:
一、从贷款申请时往前推算,连续12个月(含)以上按时足额缴存住房公积金,且最后一次缴存月份距离申请当月不超过两个月。
二、具有稳定的职业和收入,有按期偿还贷款本息的能力,信用状况良好。
三、有合法有效的购房合同或协议。购买一手住房的,应在不动产预告登记一年内提出贷款申请;购买二手住房的,应在取得不动产权证一年内提出贷款申请;建造住房的,应在取得有关部]的批准文件并建造一层(含)房屋主体以上至房屋竣工的一年内提出贷款申请;商业贷款转公积金贷款的,取得不动产权证后即可提出贷款申请。
四、购买危旧房改造住房的借款申请人及家庭,属于第二套住房或第二次申请使用住房公积金贷款的,不受住房面积限制。
五、还建户购买危旧房改造住房的借款申请人及家庭,如未使用或者使用过一次住房公积金个人住房贷款并已结清的,不受住房套数限制。
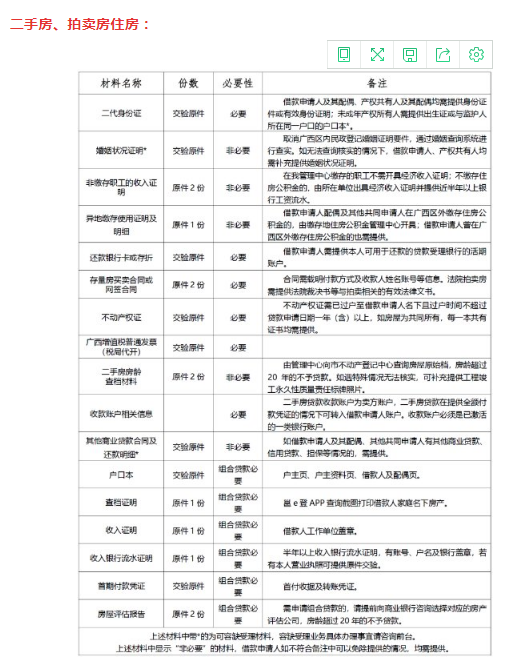
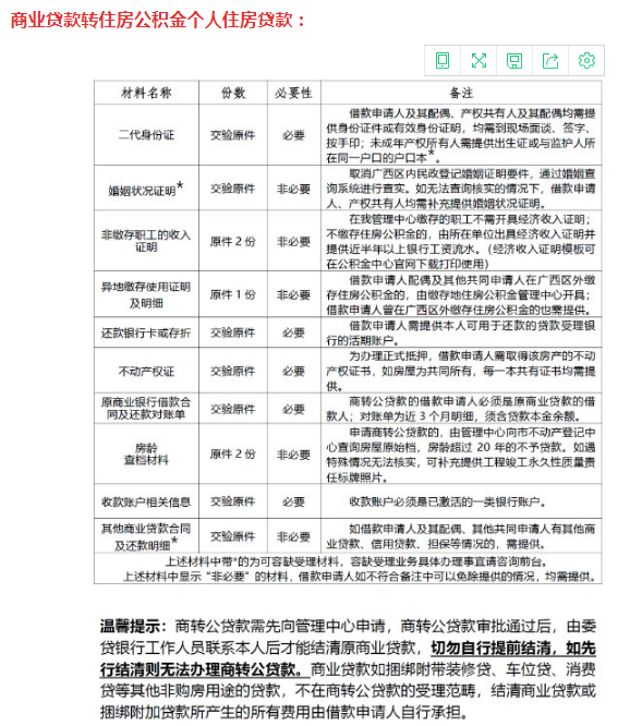
共同材料
二代身份证
非缴存职工的收入证明
异地缴存使用证明及明细
根据不同情况提交不同材料







贷款额度:
购买首套住房及首次申请住房公积金个人住房贷款,贷款最高额度为60万元;购买第二套住房或第二次申请住房公积金个人住房贷款的,贷款最高额度为50万元。
贷款利率:
贷款利率分两档:购买首套住房及首次申请住房公积金个人住房贷款的,贷款利率按中国人民银行公布的同期住房公积金贷款利率执行;购买第二套住房或第二次申请住房公积金个人住房贷款的,贷款利率按同期住房公积金贷款利率的1.1倍执行。
贷款期限:
贷款期限不得超过30年,且贷款到期日不超过借款申请人(含其他共同申请人)法定退休时间后5年。
贷款首付比例、还款比例:
一、贷购买首套住房及首次申请住房公积金个人住房贷款的,首付比例应不低于20%;购买第二套住房或第二次申请住房公积金个人住房贷款的,首付比例应不低于40%。
二、贷购买首套住房及首次申请住房公积金个人住房贷款的,月还款额应不低于家庭收入的25%;购买第二套住房或第二次申请住房公积金个人住房贷款的,月还款额应不低于家庭收入的35%。